公司
这份报告,听说你需要!
自安恒信息云安全团队联合安全数据部等专家团队推出《网络安全月报》订阅服务以来,丰富的报告内容帮助众多客户开展趋势分析、安全规划、情报研究,收获大家的广泛好评。小编也在马不停蹄的搜罗全球安全事件,力求呈现更全面更实用的报告内容。
被大家催更的《网络安全3月月报》正式发布!本期内容进行了全新改版升级,分析维度更丰富,数据更加全面,内容更加深刻!此处省略完整版报告的1.3w字,凝结成核心报告内容包含:
(1)国内外安全政策、法规、动作;
(2)3月重大安全事件;
(3)3月APT威胁;
(4)3月勒索攻击;
(5)3月挖矿情报;
(6)3月暗链情报
(7)3月漏洞情报;
(8)黑灰产情报
(9)安全数据部说
本文为报告部分精彩内容,如需要完整版报告,可下滑至文末扫描二维码领取,前50位客户将免费获得完整版报告。如需长期订阅,欢迎发送需求至邮箱订阅:
ti_support@jinxinsh.com

一
国内外网络安全动态
3月,国内外在网络安全领域,提出了多方面的政策法规,覆盖金融、能源、交通、国防、通信等行业。本次收录国际动态8条,国内动态11条。
1
国际动态(部分)
2
国内动态(部分)

二
3月重大安全事件
3月重大安全事件包括Spring框架被曝出0day漏洞(CVE-2022-22965)、部分本田车型存在漏洞致使黑客可远程启动车辆、Lapsus$勒索团伙泄露三星电子机密数据。
1
Spring框架被曝出0day漏洞(CVE-2022-22965)
时间:3月29日
概述:Spring框架曝出RCE 0day漏洞(CVE-2022-22965)。使用JDK9及以上版本皆有可能受到影响,在Spring框架的JDK9版本(及以上版本)中,远程攻击者可在满足特定条件的基础上写入任意文件,从而可导致远程代码执行(RCE)。
处置建议:此漏洞影响范围极广,建议客户尽快做好自查工作,目前Spring官方已发布安全补丁,建议及时更新Spring至官方最新安全版本来修复此漏洞。
目前安恒信息相关产品已实现针对于该漏洞的检测和防护能力。
参考链接:
https://spring.io/blog/2022/03/31/spring-framework-rce-early-announcement

三
3月APT威胁
1
APT威胁攻击综述
在APT攻击方面,由于俄乌冲突,本月针对乌克兰的APT攻击最多,由此可见APT组织活动基于地缘政治因势而变的特点。另外,南亚地区的APT组织在3月一直处于活跃状态,安恒猎影实验室本月披露了南亚地区BITTER组织针对巴基斯坦政府及核能人员的攻击,该组织长期以军工、政府部门为目标,在2021年曾多次针对我国军工行业发起定向攻击。此外,值得注意的是,本月披露了一起针对我国澳门地区的攻击,攻击者为DarkHotel组织,此次活动疑似是在为未来的间谍活动做准备。
通过国内外安全厂商、安全组织3月份针对于APT事件披露情况分析,近期活跃的APT组织有Kimsuky、Charming Kitten、Transparent Tribe、UNC1151、InvisiMole、DarkHotel、MuddyWater、Bitter、NSA等,其中当属Kimsuky组织攻击事件居多。
▲3月APT组织发起攻击占比图
根据APT组织所属地分布来看,以朝鲜地区的APT组织最为活跃,占比21.05%。
▲3月APT组织所属地分布图
2
APT组织情报
此处分析了Kimsuky、NSA、Transparent Tribe、UNC1151、Bitter、Charming Kitten、DarkHotel等14个APT组织情报。
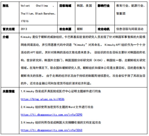
01 Kimsuky组织

四
3月勒索攻击
1
勒索攻击综述
本月,Lapsus$团伙是引起最多关注的勒索组织之一,该团伙在3月上旬持续针对大型公司发起攻击,并且于3月10日公开招募受雇于主要科技巨头和 ISP 的内部人员。此前,LockBit 2.0勒索软件团伙也曾招募企业内部人员以获取访问权限,这表明招募内部员工的策略在勒索团伙中已逐渐形成趋势,此类活动会造成重大的内部威胁风险,并且类似的手法可能会被暗网上的其他攻击者积极利用。
根据安恒猎影实验室3月的勒索事件数据显示,勒索软件攻击的行业涉及金融、能源、电子商务、制造业、通信、科技公司、政府部门、医疗卫生、食品和农业等,占比如下所示。

▲3月勒索软件攻击行业比例
2
勒索团伙/软件
此处介绍Lapsus$、LockBit、Conti、LokiLocker、Avoslocker等9大勒索团伙/软件。
01 Lapsus$勒索团伙

五
3月挖矿情报
根据安恒猎影实验室针对3月的挖矿数据分析,其中行业挖矿行为主要分布在教育、IT、科研、通信、汽车等行业,其他行业也存在一定的挖矿行为。
▲2022年3月挖矿行业分布占比

▲2022年3月活跃矿池TOP 20

六
3月暗链情报
根据安恒零壹实验室针对3月暗链数据分析,本月共有1762个网站的2894个网页被植入暗链,其中包含37个政府网站的510个网页,8个高校网站的12个网页。

▲3月发现被植入暗链的网页数量

七
3月漏洞情报
1
漏洞情报数据
根据安恒卫兵实验室针对3月的漏洞分析数据显示,超危和高危漏洞占据5成以上,威胁等级占比图如下:

▲3月全网漏洞威胁等级占比图

八
黑灰产情报
根据安恒神盾局数据显示,截止2022年3月,恶意网站历史总库中,鲜活的恶意网站占比7.2%。在所有恶意网站中,淫秽色情类网站占比5成以上,恶意网站类型占比如下图所示。
▲恶意网站类型占比图

九
安全数据部说
阳春三月,万象更新,全球网络安全领域经历了一个复杂多变的月份。(详见完整版)
简版报告下载地址:
https://ti.jinxinsh.com/info/3336
扫码获取完整版
更多精彩内容,欢迎查阅完整版3月月报
前50位免费获取,速速长按吧~

AI+安全
数据安全
数据基础设施
态势感知
云安全
基础安全
终端安全
商用密码
软件供应链安全
网络空间靶场
工业互联网安全
物联网安全










安全托管服务
运营管理服务








