数字经济的安全基石针对敏感数据识别与自动分类分级
按下数据脱敏快捷键
全场景安全防护,保障API安全调用及访问可视
单设备最高可处理40000条/秒SQL
全方面守护政企的API数据安全
数据库审计领域领先产品,累计销量超5万台
全域全流量外发敏感内容精准监测
全域一体构建数据安全监督管控闭环
提供更专业、更安全的数据交换方式
数据交换专家使数据交换更高效、安全、便捷
网络安全与高效单向传输两不误
保障数据安全流通,解决数据共享的信任和隐私保护问题的数据开放和共享交换平台
分布式安全系统架构设计,为用户提供安全、可靠、可控、可溯的分布式隐私计算平台
数据流通利用基础设施的接入终端
数据流通规范性保障平台
以AI为核心驱动力的智能安全运营平台
为企业级用户提供全局、智能化安全态势感知能力
网信用户综合安全事件分析与全局安全态势感知平台
网络安全挂图作战指挥应用平台产品
智能编排实现网络安全自动化运营
开箱即用的高级威胁检测与分析系统
在线安全自助诊疗服务,以“医疗+医保”的方式向客户提供全生命周期数字安全保障
托管式云端Web安全防护服务
主机的一站式安全防护
对多云主机资产运维过程进行全量审计
7*24小时专家值守,保障网站服务质量
持续发现暴露在互联网边界上的安全风险
为容器平台应用提供全生命周期安全防护
托管有我,安全为你
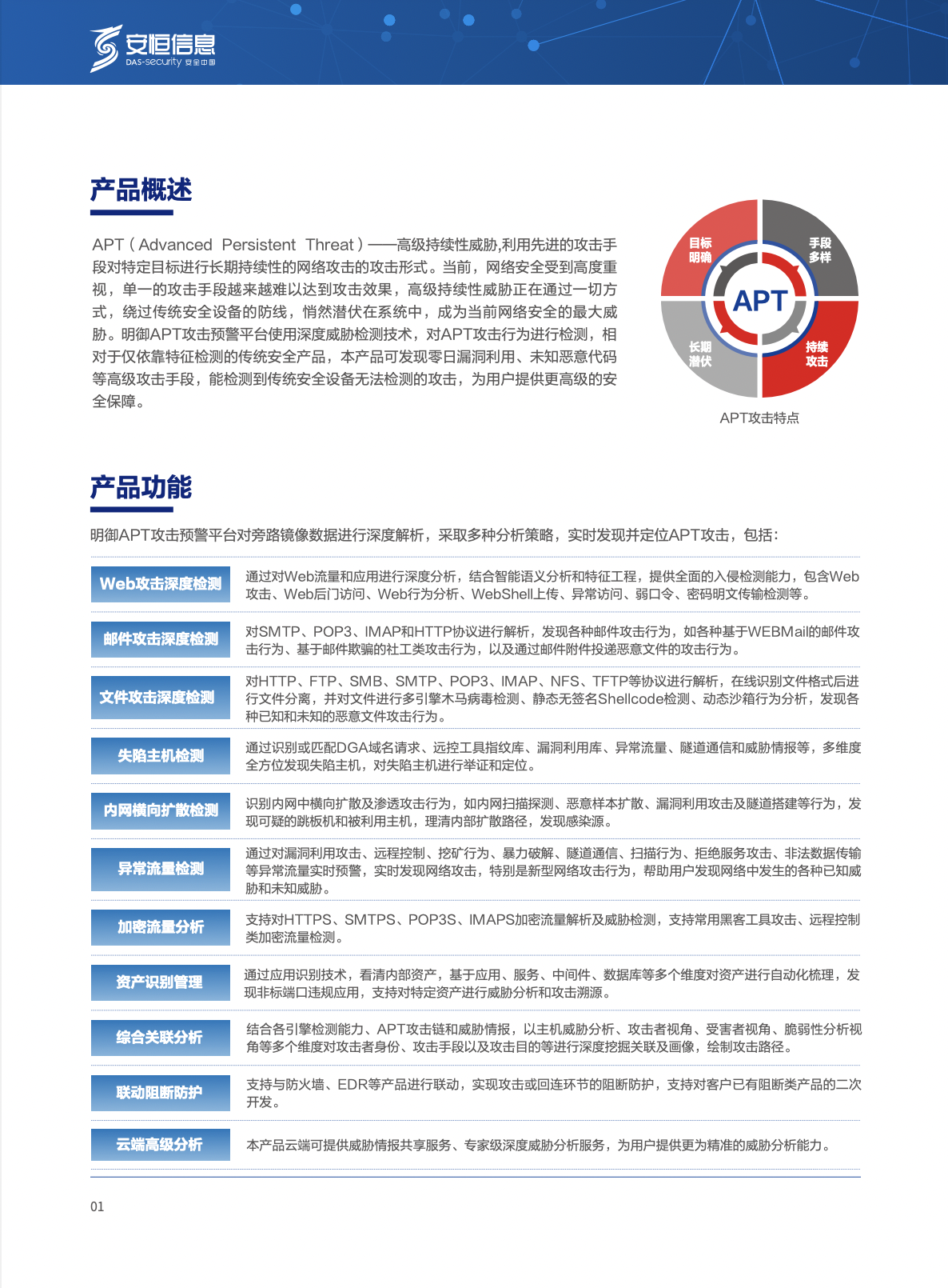
中国移动首次APT集采产品
下一代防火墙
稳定、全面、便捷、合规,不只是上网行为管理,更助力网络安全与业务成功
融入《SQL注入WEB攻击的实时入侵检测系统》第二十二届中国专利优秀奖技术
欺骗诱捕技术的主动安全防御体系
让运维更简单、更高效、更安全
信息系统的综合性管理平台
5万+知识库实时更新监测网络安全最薄弱的一环
透视弱点预见风险 资产安全一手掌握
网络安全事件的取证溯源与快速恢复
以公安部151号令为指导依据
检查能力完备,助力等保2.0落地
打造安全从业者的专属工具箱
事前+事中+事后的全生命周期Web应用安全防护解决方案
北京奥运会“一战成名”的Web安全保障产品
主机脆弱性、网络威胁检测与防护
保护网站服务器网页内容不被非法篡改
办公网一体化终端安全
基于零信任对用户、设备、应用进行动态访问控制
基于设备及用户的网络安全接入
提供弹性、灵活的一站式云上密码服务
可管理、可感知、可预警、可处置的一体化密码监管平台
提供系统化、流程化的密码应用安全测评工具
为应用系统提供高性能的密码服务
为云平台和用户提供资源弹性、灵活伸缩的云密码服务
提供基于数字证书的签名验签服务
为商用密码应用提供密钥全生命周期管理服务
提供简单易用的远程安全访问与数据加密传输服务
提供站到站数据加密服务
提供远程安全访问与数据加密传输服务
提供可信用户身份认证与应用安全访问服务
为终端用户提供安全可信的身份认证服务
为多终端环境提供数据传输加解密服务
信息全面加密 离职人员无法解密 任何第三方无法解密
构建智慧、敏捷、赋能的工业安全运营体系
专门针对工业控制系统的审计和威胁监测平台
针对工控网络进行边界防护的专业防火墙产品
统一管理,工控安全防护的核心大脑
针对工业控制系统网络环境中存在的设备进行漏洞检测的专业设备
实现工业网络环境中不同安全级别网络间的数据安全交换
一体化便携式工控安全检查工具
便捷高效的工控安全实训工具
按需订阅、即开即用的SaaS安全服务平台
新一代物联网安全防护体系
智能感知物联网终端安全状态信息的分析系统
内嵌在物联网终端系统底层的轻量级软件产品
以安全大模型赋能显示屏内容安全
构建终端接入全程可视、可管的视频网
云端安全监测服务
GreatAttack互联网外部数据服务
集漏洞收集、生命周期管理、威胁统计评测为一体
POC插件式探测
基于全网架构的探测扫描引擎
即时、全面、深入的整合与分析
专业移动APP应用
实战化欺骗诱捕防御产品
智能感知物联网终端安全状态
钓鱼攻击检测服务
防范和化解信息安全风险
信息系统安全保障体系的规划与建设
等级保护咨询服务
减少软件安全漏洞数量、减轻漏洞威胁
云Web应用防火墙,精准覆盖各类Web应用攻击
为金融、政府、运营商等用户量身定制的安全众测服务
模拟真实黑客攻击,全方位了解安全风险
专业的网站安全测试服务
预判科学风向,科学决策
攻防对抗 实战演习
Web应用防火墙拦截各种异常攻击行为
针对无线环境进行专项安全评估
应用系统安全状况评估
对特定对象进行有针对的检查评估
源代码审计,发现潜在安全风险
数据分级分类保护
安全风险发现能力
轻松生成完整的日志审计分析报告,满足客户多样化报表、监管要求
SaaS化网络安全攻防演练应急指挥平台
企业安全自运营能力
大数据安全分析技术
业界领先的威胁情报云脑
欺骗和诱导攻击行为
终端安全全方位分析检测
“防勒索”应急处置 快速响应
应急处置 快速响应
应急处置 快速响应
“防挖矿”应急处置 快速响应
0DAY预警通告
安全事件应急自动化分析平台
数据化、标准化、智能化
充分检验应急响应工作机制与应急预案
构建完整、高效且高质量的安全开发体系
安全服务+保险补偿
信息安全相关的专业资质、认证培训
安恒信息安全评估服务
有效的安全建设、完整的安全保障体系
情报驱动安全事件窗口前移,防患于未然
政策解读、行业研究、专家级洞察分析服务
“彩虹模型”,九维安全团队
私有云场景,一站式云安全综合解决方案的安全资源池
全天候、全方位网络安全监测
4层5大治理体系
智慧城市解决方案
软件安全开发解决方案
信息系统运行维护服务
国家重大活动网络安保服务
数据安全规划、治理、风险评估等咨询服务
面向云上租户提供安全运维和安全咨询服务
本地化安全服务、闭环安全运营管理
全生命周期安全防护,智能体驱动效能提升,场景化联动管控。
多云安全与多云管理服务平台
多场景应用提升安全运营能力
安全态势感知与管控
全方位守护工业信息网络安全
AI数据分类分级,让分类分级快人一步!
HVV利器,即日起,免费试用三个月!
有效实现数据“供得出、流得动、用得好、保安全”的数据流通利用基础设施
构建大模型全生命周期防护架构,强化多维度安全能力
对本地AI服务提供者开展日常监督、备案审查工作
智算全栈安全方案,算网安协同,合规高效
监控感知应急全套流程的安全监管机制
一站式意识教育解决方案
AI+安全>让安全更智能,让智能更安全
以AI为核心驱动力的智能安全运营平台
数据安全>针对敏感数据识别与自动分类分级
按下数据脱敏快捷键
全场景安全防护,保障API安全调用及访问可视
单设备最高可处理40000条/秒SQL
全方面守护政企的API数据安全
数据库审计领域领先产品,累计销量超5万台
全域全流量外发敏感内容精准监测
全域一体构建数据安全监督管控闭环
提供更专业、更安全的数据交换方式
数据交换专家使数据交换更高效、安全、便捷
网络安全与高效单向传输两不误
数据基础设施>保障数据安全流通,解决数据共享的信任和隐私保护问题的数据开放和共享交换平台
分布式安全系统架构设计,为用户提供安全、可靠、可控、可溯的分布式隐私计算平台
数据流通利用基础设施的接入终端
数据流通规范性保障平台
态势感知>以AI为核心驱动力的智能安全运营平台
为企业级用户提供全局、智能化安全态势感知能力
网信用户综合安全事件分析与全局安全态势感知平台
网络安全挂图作战指挥应用平台产品
智能编排实现网络安全自动化运营
开箱即用的高级威胁检测与分析系统
云安全>在线安全自助诊疗服务,以“医疗+医保”的方式向客户提供全生命周期数字安全保障
托管式云端Web安全防护服务
主机的一站式安全防护
对多云主机资产运维过程进行全量审计
7*24小时专家值守,保障网站服务质量
持续发现暴露在互联网边界上的安全风险
为容器平台应用提供全生命周期安全防护
托管有我,安全为你
基础安全>中国移动首次APT集采产品
下一代防火墙
稳定、全面、便捷、合规,不只是上网行为管理,更助力网络安全与业务成功
融入《SQL注入WEB攻击的实时入侵检测系统》第二十二届中国专利优秀奖技术
欺骗诱捕技术的主动安全防御体系
让运维更简单、更高效、更安全
信息系统的综合性管理平台
5万+知识库实时更新监测网络安全最薄弱的一环
透视弱点预见风险 资产安全一手掌握
网络安全事件的取证溯源与快速恢复
以公安部151号令为指导依据
检查能力完备,助力等保2.0落地
打造安全从业者的专属工具箱
事前+事中+事后的全生命周期Web应用安全防护解决方案
北京奥运会“一战成名”的Web安全保障产品
终端安全>主机脆弱性、网络威胁检测与防护
保护网站服务器网页内容不被非法篡改
办公网一体化终端安全
基于零信任对用户、设备、应用进行动态访问控制
基于设备及用户的网络安全接入
商用密码>提供弹性、灵活的一站式云上密码服务
可管理、可感知、可预警、可处置的一体化密码监管平台
提供系统化、流程化的密码应用安全测评工具
为应用系统提供高性能的密码服务
为云平台和用户提供资源弹性、灵活伸缩的云密码服务
提供基于数字证书的签名验签服务
为商用密码应用提供密钥全生命周期管理服务
提供简单易用的远程安全访问与数据加密传输服务
提供站到站数据加密服务
提供远程安全访问与数据加密传输服务
提供可信用户身份认证与应用安全访问服务
为终端用户提供安全可信的身份认证服务
为多终端环境提供数据传输加解密服务
信息全面加密 离职人员无法解密 任何第三方无法解密
软件供应链安全>
网络空间靶场>
工业互联网安全>构建智慧、敏捷、赋能的工业安全运营体系
专门针对工业控制系统的审计和威胁监测平台
针对工控网络进行边界防护的专业防火墙产品
统一管理,工控安全防护的核心大脑
针对工业控制系统网络环境中存在的设备进行漏洞检测的专业设备
实现工业网络环境中不同安全级别网络间的数据安全交换
一体化便携式工控安全检查工具
便捷高效的工控安全实训工具
按需订阅、即开即用的SaaS安全服务平台
物联网安全>新一代物联网安全防护体系
智能感知物联网终端安全状态信息的分析系统
内嵌在物联网终端系统底层的轻量级软件产品
以安全大模型赋能显示屏内容安全
构建终端接入全程可视、可管的视频网
安全托管服务>
侦测服务>云端安全监测服务
GreatAttack互联网外部数据服务
集漏洞收集、生命周期管理、威胁统计评测为一体
POC插件式探测
基于全网架构的探测扫描引擎
即时、全面、深入的整合与分析
专业移动APP应用
实战化欺骗诱捕防御产品
智能感知物联网终端安全状态
钓鱼攻击检测服务
防范和化解信息安全风险
信息系统安全保障体系的规划与建设
等级保护咨询服务
减少软件安全漏洞数量、减轻漏洞威胁
保护检测服务>预判科学风向,科学决策
攻防对抗 实战演习
Web应用防火墙拦截各种异常攻击行为
针对无线环境进行专项安全评估
应用系统安全状况评估
对特定对象进行有针对的检查评估
源代码审计,发现潜在安全风险
数据分级分类保护
监控分析服务>安全风险发现能力
轻松生成完整的日志审计分析报告,满足客户多样化报表、监管要求
SaaS化网络安全攻防演练应急指挥平台
企业安全自运营能力
大数据安全分析技术
业界领先的威胁情报云脑
欺骗和诱导攻击行为
终端安全全方位分析检测
应急服务>“防勒索”应急处置 快速响应
应急处置 快速响应
应急处置 快速响应
“防挖矿”应急处置 快速响应
0DAY预警通告
安全事件应急自动化分析平台
数据化、标准化、智能化
充分检验应急响应工作机制与应急预案
运营管理服务>构建完整、高效且高质量的安全开发体系
安全服务+保险补偿
信息安全相关的专业资质、认证培训
安恒信息安全评估服务
有效的安全建设、完整的安全保障体系
情报驱动安全事件窗口前移,防患于未然
政策解读、行业研究、专家级洞察分析服务
“彩虹模型”,九维安全团队
私有云场景,一站式云安全综合解决方案的安全资源池
全天候、全方位网络安全监测
4层5大治理体系
智慧城市解决方案
软件安全开发解决方案
信息系统运行维护服务
国家重大活动网络安保服务
数据安全规划、治理、风险评估等咨询服务
面向云上租户提供安全运维和安全咨询服务
本地化安全服务、闭环安全运营管理
人才培养服务>





