API 与应用系统安全审计系统产品白皮书_产品&服务_资料下载_资源中心_安恒信息

人生就是搏z6尊龙

数字经济的安全基石

申请试用

产品&服务

首页 > 资源中心 > 资料下载 > 产品&服务 > 正文

API 与应用系统安全审计系统产品白皮书

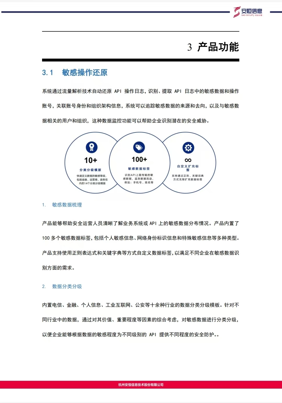
      API 风险监测系统是一款帮助企事业单位实现对核心机密数据的保护和管理的专业型数据安全产品。产品以流量解析还原和敏感数据识别打标为基础,帮助企事业自动识别梳理 API 以及业务系统用户,可自动检测API 上存在的脆弱性,防止发生机密数据因 API 自身脆弱性造成的数据泄漏事件产生,并且系统可对各种违规使用数据行为进行监控告警,防止企事业核心数据以违反安全策略规定的方式流出。

       当数据泄漏事件发生时,系统支持快速对数据泄漏事件进行溯源分析,可帮助企事业快速定位泄漏源同时评估事件影响面大小。适用于政府、金融、运营商、公安、电力能源、税务、工商、社保、交通、卫生、教育、电子商务及各企事业单位等领域。

111111
22222222222
3333333
444444444

客服在线咨询入口,期待与您交流

线上咨询
联系人生就是搏z6尊龙

咨询电话:400-6059-110

产品试用

即刻预约免费试用,人生就是搏z6尊龙将在24小时内联系您

微信咨询
安恒信息联系方式
人生就是搏z6尊龙