明御®Web应用防火墙_产品&服务_资料下载_资源中心_安恒信息

人生就是搏z6尊龙

数字经济的安全基石

申请试用

产品&服务

首页 > 资源中心 > 资料下载 > 产品&服务 > 正文

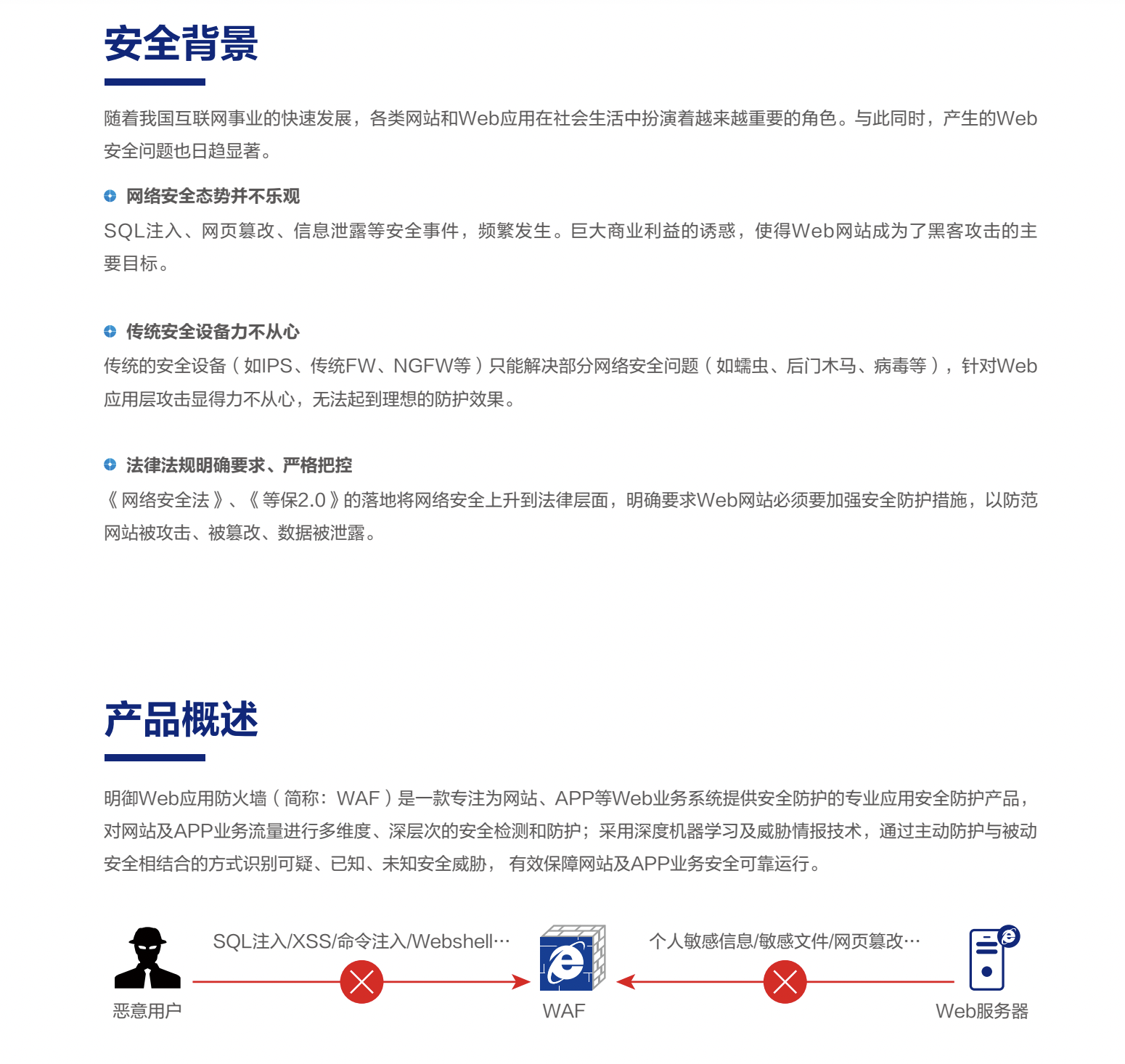
明御®Web应用防火墙

客服在线咨询入口,期待与您交流

线上咨询
联系人生就是搏z6尊龙

咨询电话:400-6059-110

产品试用

即刻预约免费试用,人生就是搏z6尊龙将在24小时内联系您

微信咨询
安恒信息联系方式
人生就是搏z6尊龙